总揽金约4.52亿!蚌埠2宗居住用地成交!楼面价3613.19元/㎡!
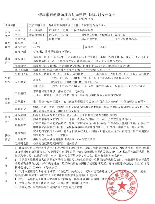
2023年03月30日 17:11 来源:新安房产网 作者:本站源宏置业以总价2.83亿元摘得位于蚌山区姜桥三路北侧、虎山东路西侧的蚌挂(2023)12号地块,约78.32亩,成交单价为361.32万元/亩!成交楼面价3613.19元/㎡,溢价率16.55%。
康恒·沁雅以总价1.688亿元摘得位于禹会区吴湾路东侧、中储粮北侧的蚌挂(2023)13号地块,约68.28亩,成交单价为247.22万元/亩!成交楼面价2060.13元/㎡,溢价率1.31%。

01、蚌挂(2023)12号
地块位于:蚌山区姜桥三路北侧、虎山东路西侧
土地面积:52216.03㎡(78.32亩)
主要用途:居住用地
容积率:≤ 1.5
建筑密度(%):≤32%
绿化率(%):≥40%
出让年限:居住70年
保证金:4857万元
起始价:24281万元
起始楼面价:3100.07元/㎡

地块规划图
地块规划条件
地块紧邻多条城市主干道,交通便利;周边有蚌埠第一实验学校城南校区、蚌埠第二中学、蚌埠市第二人民医院(新院区),教育医疗资源优越;毗邻蚌埠嘉年华、湖上升明月景区、聚云商务广场,周边配套齐全。
该宗地所属学区为蚌埠第一实验学校城南校区。
02、蚌挂(2023)13号
地块位于:禹会区吴湾路东侧、中储粮北侧
土地面积:45520.35㎡(68.28亩)
主要用途:居住用地
容积率:≤ 1.8
建筑密度(%):≤35%
绿化率(%):≥40%
出让年限:居住70年
保证金:3333万元
起始价:16661万元
起始楼面价:2033.4元/㎡

地块规划图
规划条件图
地块紧邻百大禹会购物中心、张公山公园、白马生活购物广场,生活配套充足。该宗地所属学区为吴湾路以西规划42班学校,在该校建成前,暂入蚌埠市秀水实验学校。

1、本页面若有侵权内容,请联系本站及时删除。
2、本页面所转载的内容观点,仅供参考,不代表本站观点。
3、本页面内容涉及到销售信息仅供参考,具体请以售楼处为准。









